网站首页
关于我们
荣誉资质
公司荣誉
公司资质
专利证书
检测报告
产品中心
方形旋转阀式RTO
经典型旋转阀式RTO
标准型旋转阀式RTO
"鼎天"旋转阀式RTO
沸石转轮
行业应用
印刷行业
涂布行业
防水卷材行业
涂装行业
石油化工行业
精细化工行业
焦化行业
煤矿瓦斯(乏风)
煤化工低温甲醇洗
工业窑炉
油田火驱伴生气
工程案例
印刷行业
涂布行业
防水卷材行业
涂装行业
石油化工行业
精细化工行业
焦化行业
煤矿瓦斯(乏风)
煤化工低温甲醇洗
工业窑炉
油田火驱伴生气
新闻动态
公司新闻
行业新闻
联系我们
English
首页
>>
新闻动态
>>
行业新闻
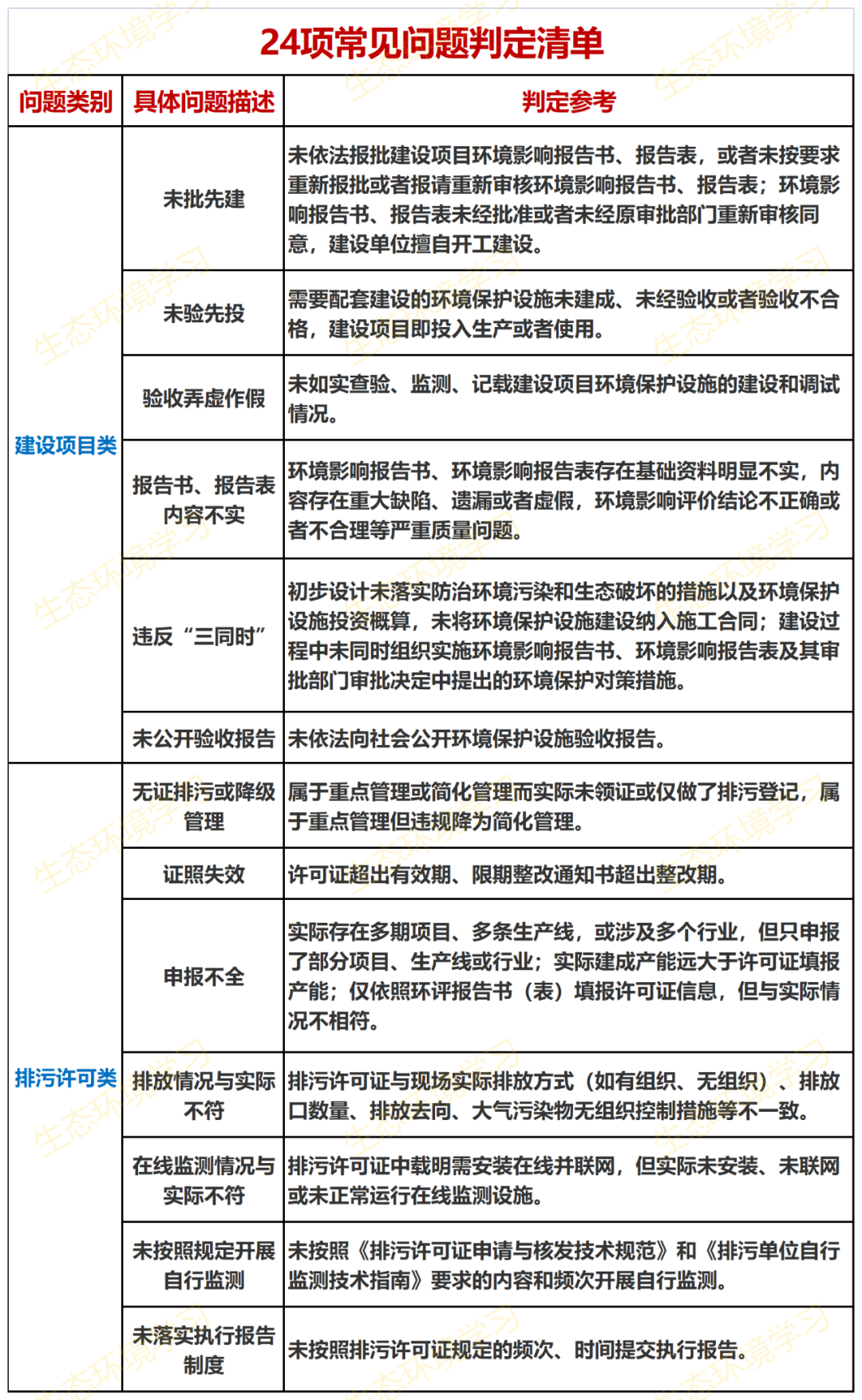
中央环保督察关注的问题一览表
2025.06.11
第三轮第四批中央生态环境保护督察全面启动,组建8个中央生态环境保护督察组,分别对
山西、内蒙古、山东、陕西、宁夏
5省(区)开展督察,统筹开展黄河流域督察和省域督察,同时对
中国华能集团
有限公司、中国大唐集团有限公司、国家电力投资集团有限公司3家中央企业开展督察,进驻时间约1个月。
督察组还有哪些重点关注的问题?我们一起来学习下如下的清单:
<<上一页
下一页 >>
029-89689287
1535-3659-888
133-8926-0361
yurcent@163.com